LEMBAGA PENJAMINAN MUTU
Universitas Duta Bangsa Surakarta
Home
Tentang Kami
Profil
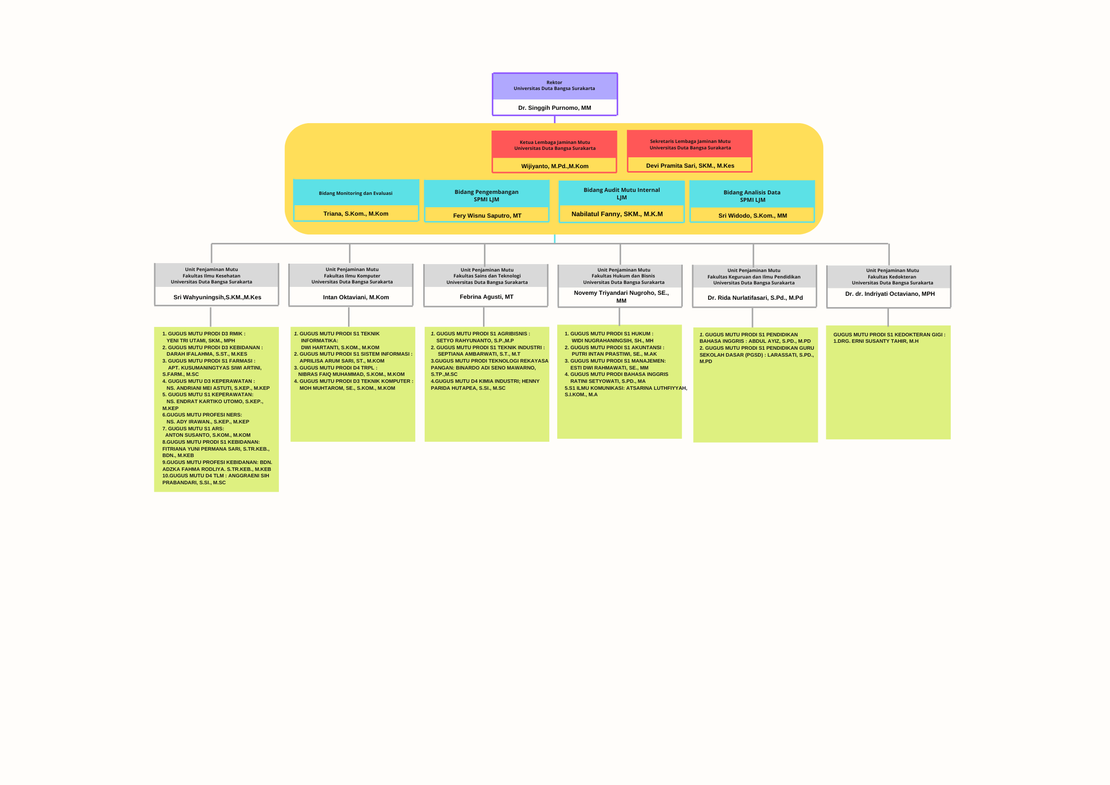
Struktur Organisasi
Tupoksi
Dokumen Formal SPMI
Kebijakan SPMI
Standar SPMI
Formulir SPMI
Manual Mutu
SOP SPMI
Standar Lampauan
Implementasi SPMI
Audit Mutu Internal (AMI)
Monitoring dan Evaluasi (MONEV)
Rapat Tinjauan Manajemen
Laporan Survey Kepuasan
Akreditasi
Akreditasi Program Studi
Akreditasi Perguruan Tinggi
Sertifikasi International ISO
Peningkatan
Benchmarking
Workshop
Auditor
Beranda
Tentang Kami
Struktur Organisasi
Struktur Organisasi LJM